今日头条怎么找到小组,轻松找到志同道合的圈子

你有没有想过在今日头条上找到一群志同道合的小伙伴,一起探讨热点话题,分享生活点滴呢?别急,让我来告诉你如何在今日头条上轻松找到小组,让你在信息海洋中也能找到自己的小天地!一、搜索功能,你的小助手首先,打开今日头条APP,点击首页右上角的搜索图标。这里,你可以输...

长沙明星见面会,明星见面会精彩瞬间大盘点

你有没有听说最近长沙那边的明星见面会超级火爆啊!简直就像是一场星光熠熠的狂欢派对,让人忍不住想要一探究竟。这不,我就迫不及待地跑去现场,给你带来了一场视觉与听觉的双重盛宴。接下来,就让我带你一起回顾这场精彩绝伦的长沙明星见面会吧!明星阵容,星光熠熠那天,长沙的...

吃瓜比赛图片文案高级,一场视觉与味蕾的双重盛宴

亲爱的读者们,今天我要给大家带来一场视觉盛宴,一场舌尖上的狂欢!没错,就是那让人垂涎欲滴的吃瓜比赛! 你是不是已经迫不及待想要一睹为快了呢?那就跟着我一起,走进这场别开生面的比赛,感受一下那独特的氛围吧! 吃瓜大赛,一场视觉与味觉的盛宴想象一个阳光明媚的周末,...

明星的古曼童,明星们的神秘守护者揭秘

你知道吗?在娱乐圈里,有一种神秘的小玩意儿,让不少明星都趋之若鹜,那就是——古曼童!这可不是普通的玩具,而是一种据说能带来好运和保护的神奇小物。今天,就让我带你一起揭开明星古曼童的神秘面纱,看看他们都怎么玩转这个潮流吧!古曼童的起源与传说古曼童,又称“古曼”,...

最新明星爆料八卦,当红明星背后的惊人真相

哎呀呀,亲爱的读者们,今天我要给你带来一份超级劲爆的明星爆料八卦大餐!是不是已经迫不及待想要一探究竟了呢?那就赶紧坐稳了,让我们一起揭开这些明星背后的神秘面纱吧!明星恋情大揭秘:他们到底有没有在一起?最近,娱乐圈里最热门的话题莫过于某当红小花旦和某实力派小生的...

欧美明星街拍摄影,欧美明星街拍时尚瞬间回顾

哦,亲爱的读者,你是否曾在某个阳光明媚的午后,漫步在熙熙攘攘的街头,不经意间捕捉到了那些闪耀着明星光芒的身影?没错,我们今天要聊的就是这个话题——欧美明星街拍摄影。让我们一起走进这个充满魅力和神秘的世界,一探究竟吧!明星街拍,一场视觉盛宴街拍摄影,顾名思义,就...

吃瓜网红甜水面,吃瓜群众的甜蜜诱惑

最近有没有被那个吃瓜网红的甜水面给刷屏了?没错,就是那个在短视频平台上,一边吃一边聊天的美女,她的甜水面简直成了网红界的爆款!今天,就让我带你从多个角度来揭秘这个现象级美食背后的故事。一、网红效应:甜水面如何走红说起这个吃瓜网红的甜水面,不得不提的就是她的短视...

韩国娱乐圈爆料吴仁惠,吴仁惠爆料内幕,揭开娱乐圈神秘面纱

你知道吗?最近韩国娱乐圈可是炸开了锅,有个名叫吴仁惠的艺人,竟然被爆出了不少猛料!这可真是让人大跌眼镜,今天咱们就来聊聊这个话题,看看这位吴仁惠究竟是怎么回事。一、吴仁惠是谁?首先,得先给你介绍一下这位吴仁惠。她可是韩国娱乐圈里的小有名气的艺人,唱歌跳舞样样精...

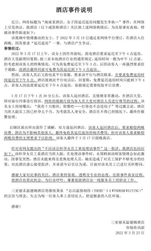
女网红因延迟退房离婚,一场关于时间与承诺的婚姻考验

你听说了吗?最近网上炒得沸沸扬扬的一个话题,就是那位红极一时的女网红因为延迟退房的事情,竟然和老公闹到了离婚的地步。这事儿可真是让人大跌眼镜,今天咱们就来聊聊这个话题,看看背后到底隐藏着怎样的故事。一、网红退房风波这位女网红名叫小丽,在抖音上拥有百万粉丝。她以...

明星张雨剑的图片,光影交织,演绎青春风采

你有没有注意到最近娱乐圈里的小道消息?张雨剑,这位实力派演员,最近可是火得一塌糊涂。今天,就让我带你来一探究竟,看看这位明星的魅力究竟在哪里!张雨剑的颜值担当首先得说,张雨剑的颜值绝对是他的杀手锏。翻开他的微博,你会发现,每一张照片都像是从时尚杂志的封面走出来...